关注官方公众号
首 页
学院概况
学院简介
现任领导
机构设置
习近平法治思想
党风党建
党建动态
党章党规
党史学习
能力作风建设
纪检工作
主题教育
党纪学习教育
深入贯彻中央八项规定精神
树立和践行正确政绩观学习教育
新闻动态
时政要闻
学院新闻
重点工作
院内要闻
乡村振兴
教育培训
培训创新
班次动态
培训管理
继续教育
学历教育
社会培训
课程与师资
课程体系
师资力量
政策法律研究
研究机构
新法新规
科研动态
龙江法情
学报
规章制度
校园文化
学院风貌
职工风采
离退休之家
作品赏析
首 页
学院概况
习近平法治思想
党风党建
新闻动态
教育培训
继续教育
课程与师资
政策法律研究
规章制度
校园文化
政策法律研究
研究机构
新法新规
科研动态
龙江法情
学报
研究机构
新法新规
科研动态
龙江法情
学报
当前位置:
首页
>
政策法律研究
>
科研动态
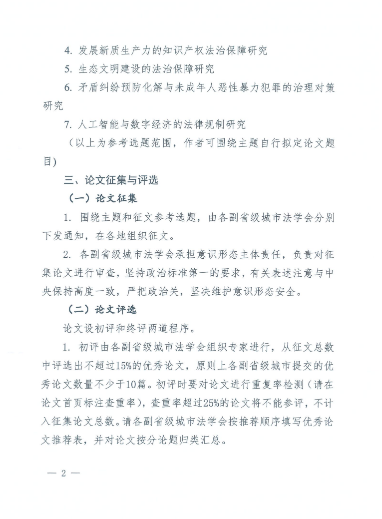
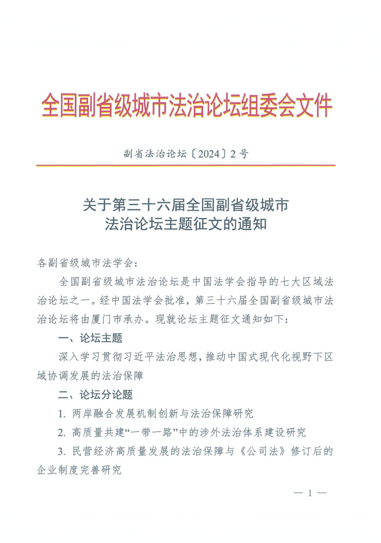
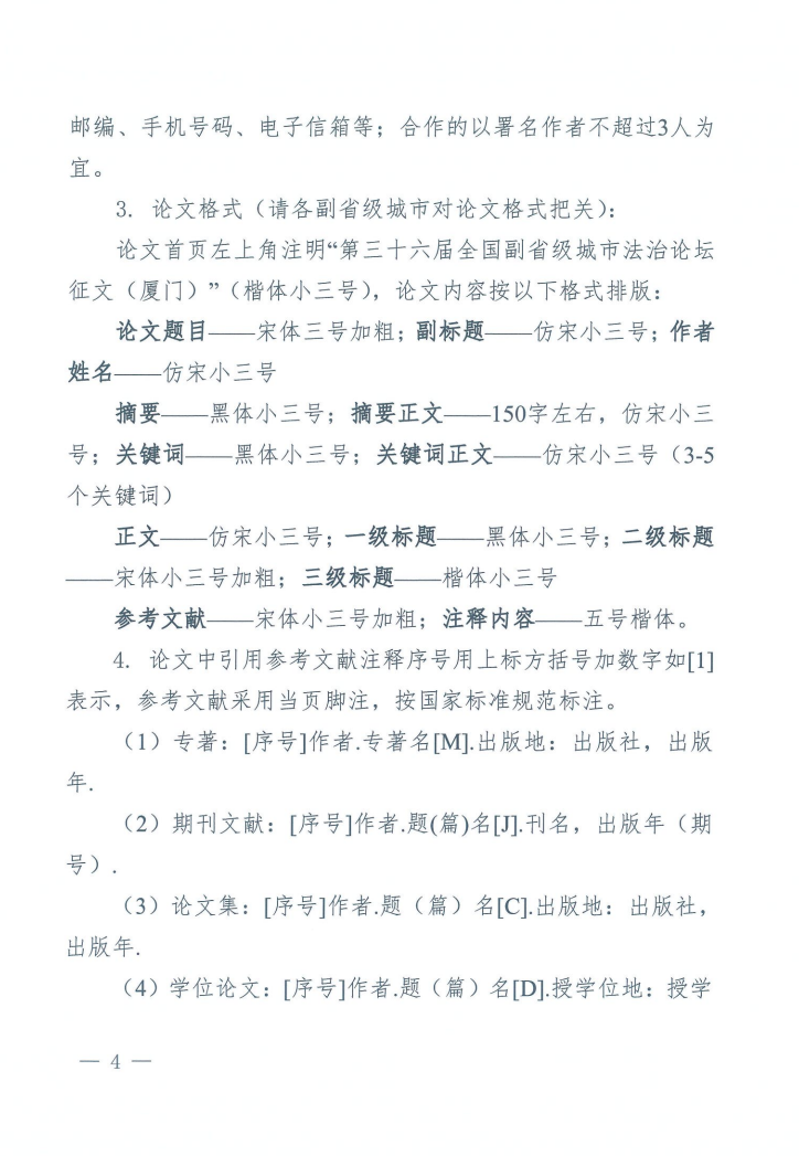
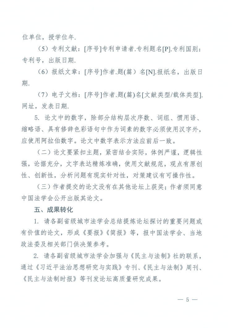
关于第三十六届全国副省级城市法治论坛主题征文的通知
时间:2024-04-22 访问量:5620
【字体:
大
中
小
】
上一篇:
关于开展2024年院级调研活动通知
下一篇:
关于第十九届“东北法治论坛”征文有关事项的通知